The Bulletin of the Japan Academy of Labor and Management
Online ISSN : 2433-121X
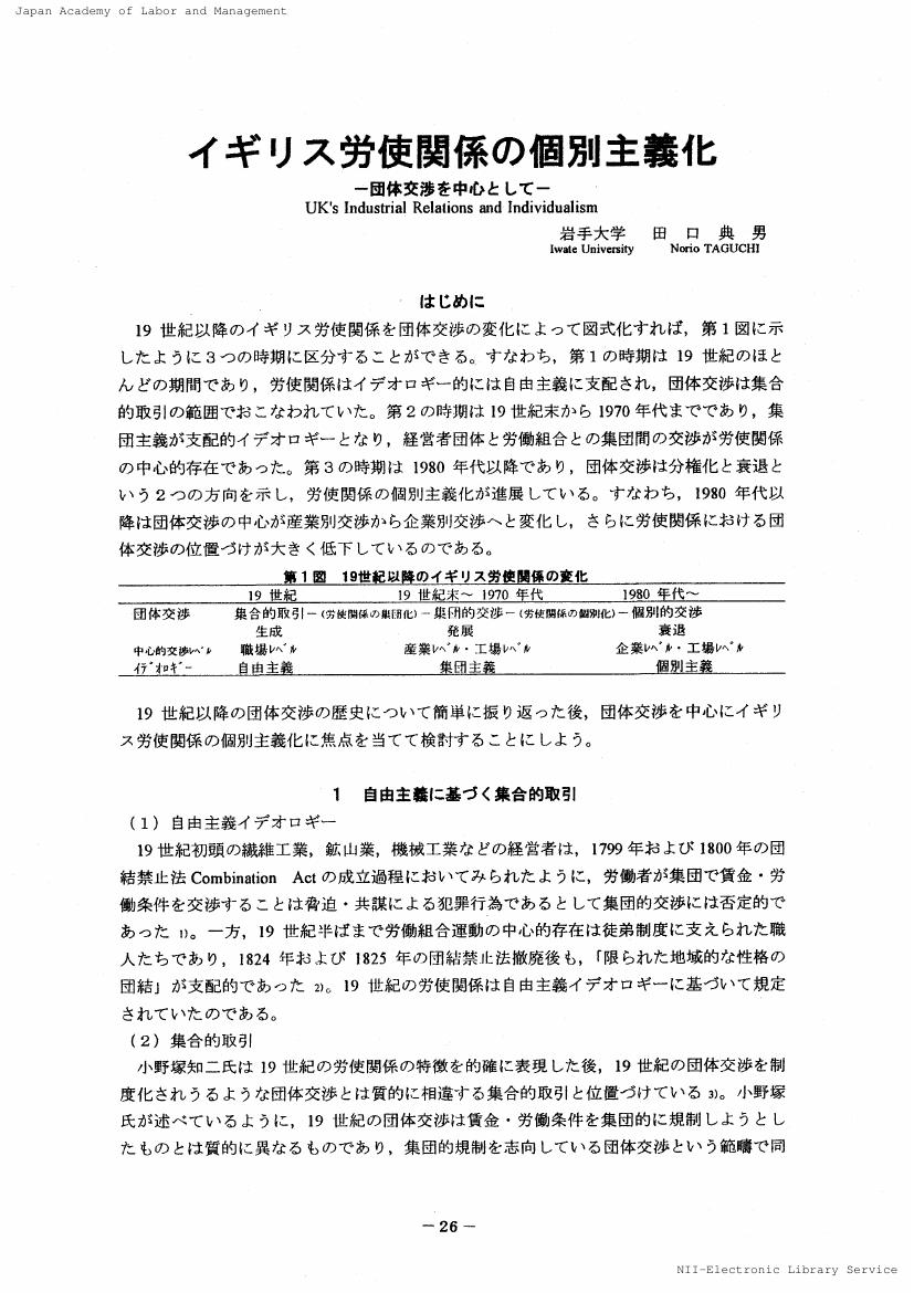
7
Conference information
UK's Industrial Relations and Individualism
Norio TAGUCHI
Author information
CONFERENCE PROCEEDINGS FREE ACCESS

Pages 26-31

Details
Article 1st page
Content from these authors
© 1998 Japan Academy of Labor and Management
Previous article Next article
feedback
Top