Proceedings of the Annual Meeting of Japan Ergonomics Society
Japan Ergonomics Society 47th Conference
Session ID : 1C1-1
Conference information

General lecture
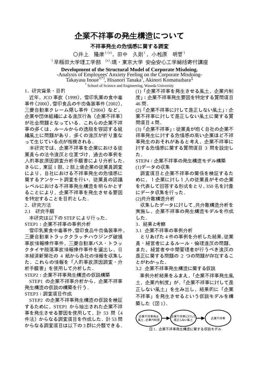
Development of the Structural Model of Corporate Misdoing.
Analysis of Employees' Anxiety Feeling on the Corporate Misdoing
Takayasu InoueHisanori TanakaAkinori Komatsubara
Author information
CONFERENCE PROCEEDINGS FREE ACCESS

Details
Article 1st page
Content from these authors
© 2006 Japan Ergonomics Society
Previous article Next article
feedback
Top