Proceedings of Annual Meeting of the Japanese Society of Fisheries Engineering
Online ISSN : 2434-6616
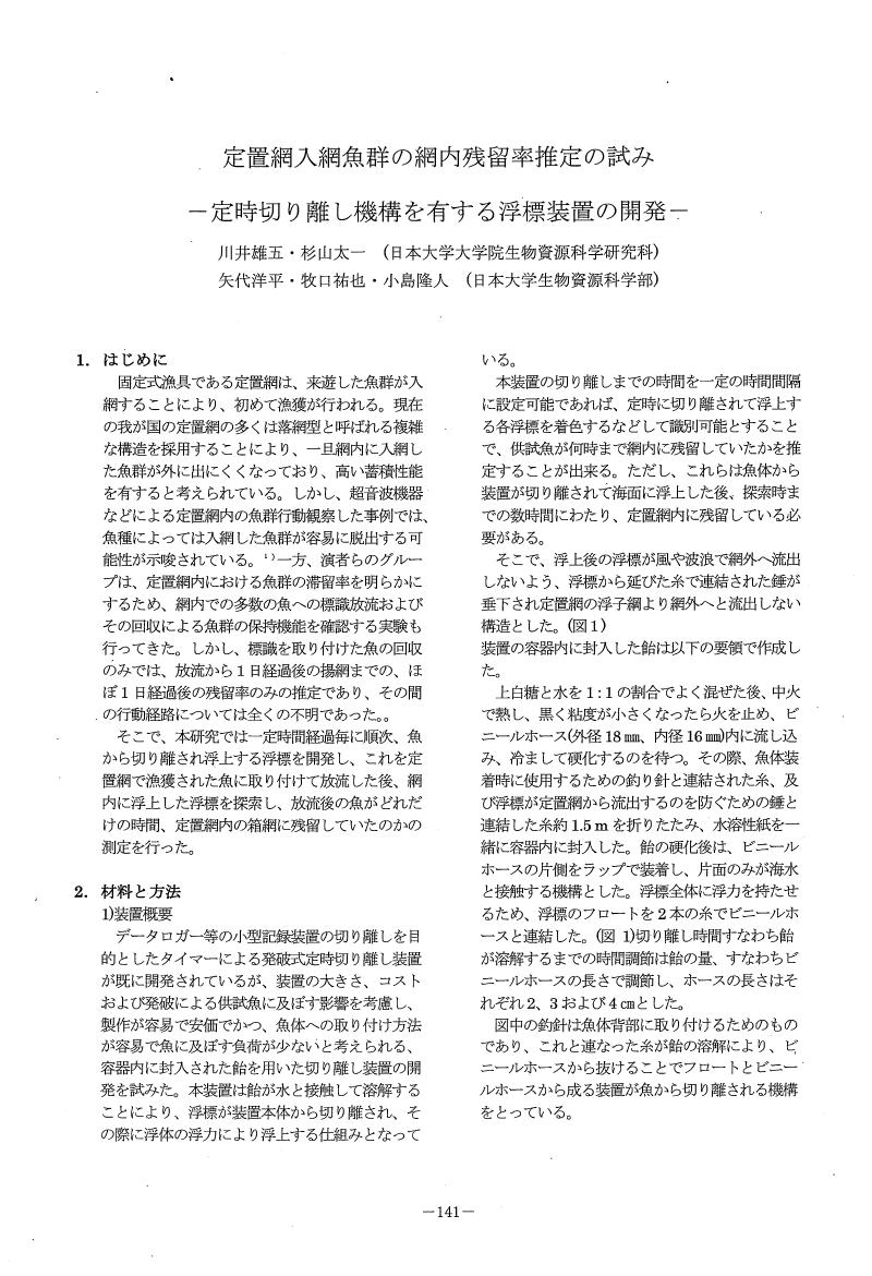
Print ISSN : 0917-3943
Proceedings of Annual Meeting of the Japanese Society of Fisheries Engineering, 2011
Conference information

[title in Japanese]
*Yugo KAWAITaichi SUGIYAMAYohei YASHIROYuya MAKIGUCHITakahito KOJIMA
Author information
CONFERENCE PROCEEDINGS OPEN ACCESS

Pages 141-142

Details
Article 1st page
Content from these authors
© 2011 The Japanese Society of Fisheries Engineering
Previous article Next article
feedback
Top