照明学会誌
Online ISSN : 1349-838X
Print ISSN : 0019-2341
ISSN-L : 0019-2341
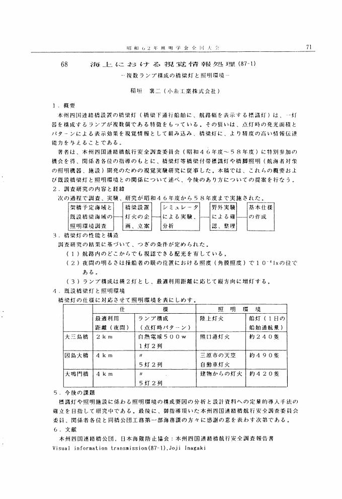
海上における視覚情報処理 (87-1)
複数ランプ構成の橋梁灯と照明環境
稲垣 襄二
著者情報
ジャーナル フリー

1987 年 71 巻 Appendix 号 p. 71

詳細
記事の1ページ目
著者関連情報
© (社)照明学会
前の記事 次の記事
feedback
Top