材料システム
Online ISSN : 2435-9734
Print ISSN : 0286-6013
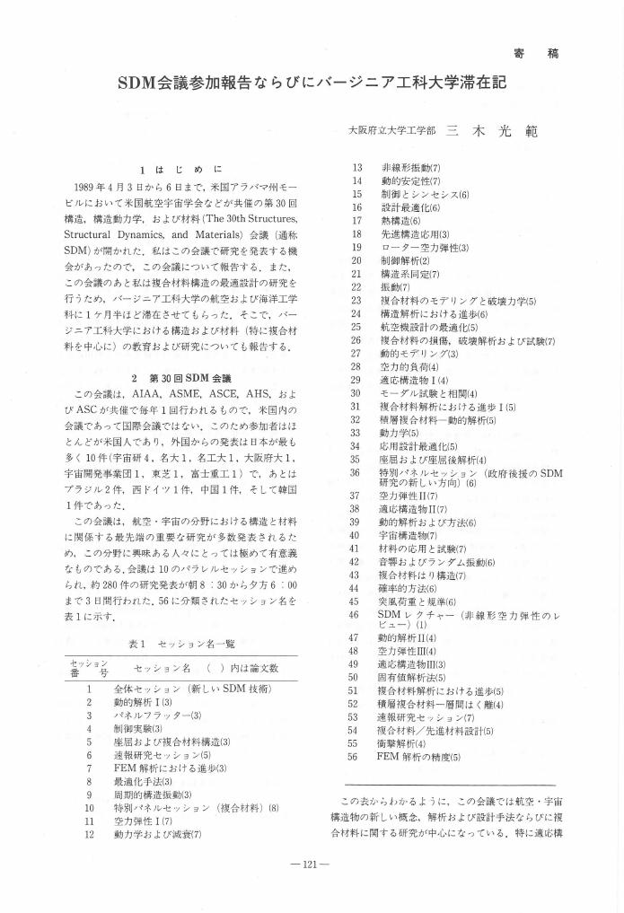
SDM会議参加報告ならびにバージニア工科大学滞在記
三木 光範
著者情報
ジャーナル フリー

1989 年 8 巻 p. 121-127

詳細
記事の1ページ目
著者関連情報
© 1989 金沢工業大学 材料システム研究所
前の記事
feedback
Top