人間工学
Online ISSN : 1884-2844
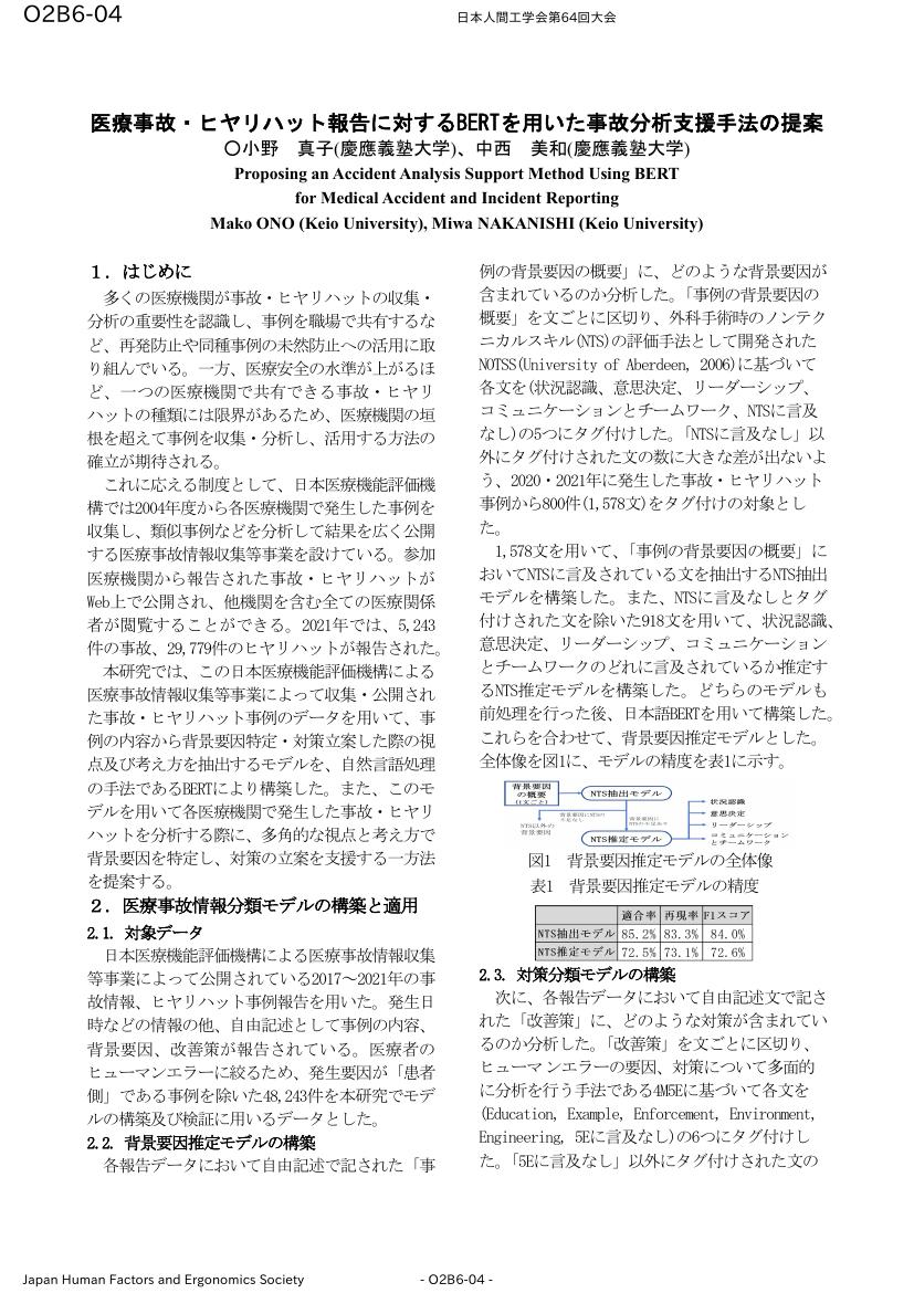
Print ISSN : 0549-4974
ISSN-L : 0549-4974
O2B6 安全4
O2B6-04 医療事故・ヒヤリハット報告に対するBERTを用いた事故分析支援手法の提案
小野 真子中西 美和
著者情報
ジャーナル フリー

2023 年 59 巻 Supplement 号 p. O2B6-04

詳細
記事の1ページ目
著者関連情報
© 一般社団法人 日本人間工学会
前の記事 次の記事
feedback
Top