環境技術
Online ISSN : 1882-8590
Print ISSN : 0388-9459
ISSN-L : 0388-9459
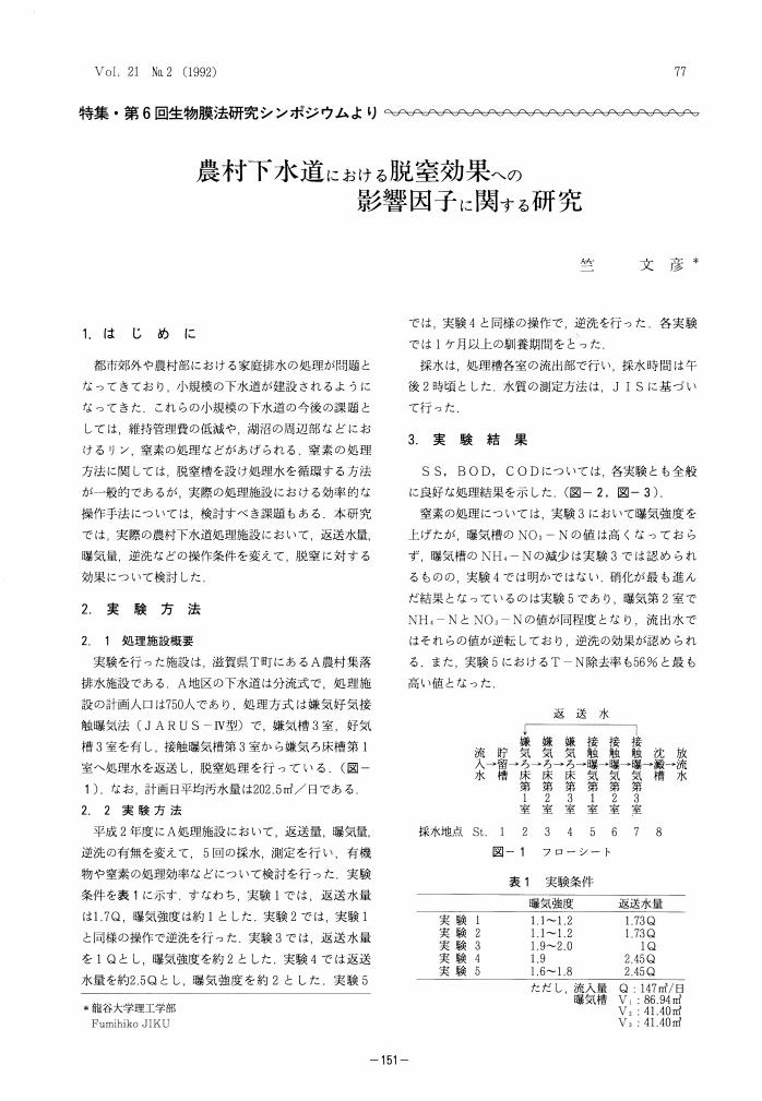
農村下水道における脱窒効果への影響因子に関する研究
竺 文彦
著者情報
ジャーナル フリー

1992 年 21 巻 2 号 p. 151-152

詳細
記事の1ページ目
著者関連情報
© 環境技術学会
前の記事
feedback
Top